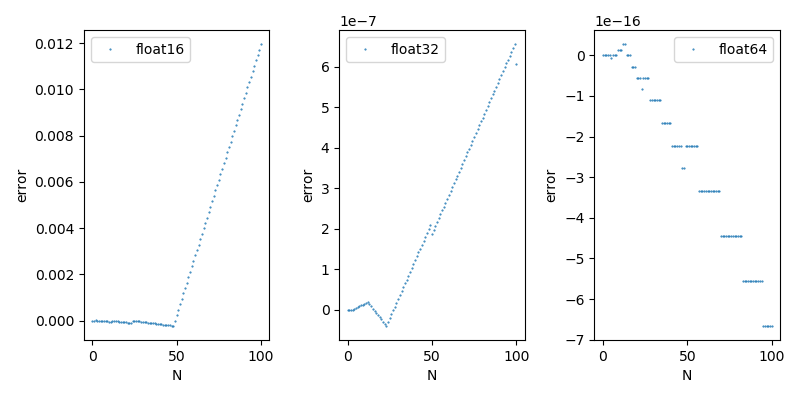
sum_error 実行例
help出力 sum_error.py --help
Usage: python sum_error.py h n iPrintStep
Summing up h for n times with different precision floating point types.
Output every iPrintStep steps
Example: python sum_error.py 0.01 1000 100

