プログラム(tkProg)の入手
Sphinx
save_clipboard.py
インストール
目的別メニュー
[External applications].select
Button1.External applications
Button2.External applications
Button4.External applications
Button5.External applications
Button10.External applications
setup.py
Button11.External applications
check libs
Button13.External applications
Button19.External applications
Button20.External applications
Button21.External applications
$(start)
$(start_cmd_C)
$(start_cmd_K)
join_path
check_exist
load_menu
save_config
[Crystal].select
Button1.Crystal
[XRD].select
Button3.XRD
Button2.XRD
Button4.XRD
Button7.XRD
Button5.XRD
Button1.XRD
[Semiconductor Basics].select
Button1
Button5
Button8
Button9
Button11
Button12
[Weighted_mobility].select
Button2
Button14
Button15
Button17
[Hall effect (mu-T fit)].select
Button16
Button4
Button7
[Hall effect (N-T fit)].select
Button6
Button18
Button20
[Diode].select
Button10
Button13
Module1
AxisModule
DataModule
UtilModule
FormModule
ModifyGraph
ShowYAxisTicksAndLabels()
ShowXAxisTicksAndLabels()
Convert2VerticalBars()
ChangeDataLines()
ConvertScientificNotation()
AddXDataLabels()
AddYDataLabels()
AddDataLabels(labelPosition As XlDataLabelPosition, labelText As String)
CopyChartAsBitmap()
CopyChartAsVector()
ResizeChartFromCells()
InsertFormattedTextInChart()
MoveLegendToTopInsidePlotArea()
AddAxisLabels()
AdjustPlotAreaAndAddAxisLabels()
ChangeLineWidth()
RemoveChartAndPlotAreaFill()
ChangeFont()
ChangeScaleBars()
RemoveMajorGridlines()
AdjustChartLayout()
CustomizeActiveChart()
CustomizeAllChartsOnSheet()
CustomizeChart(cht As chart)
SetYTicsPosition()
SetXTicsPosition()
FixDataColors()
ShowModifyGraphForm()
GetActiveChart() As chart
GetCellValue(cellName As String, Optional sheetName As String = "") As Variant
GetWorksheet(Optional sheetName As String = "") As Worksheet
GetChart() As chart
ModifyGraph.AddXLabels_Click()
Variant
Option Explicit
GetChart()
SetXTicsPosition
SetYTicsPosition
CopyChartAsBitmap
CopyChartAsVector
Arial
.xlsm
Fhkl.py --help
anom()
asf()
cal_Fhkl()
cal_Fhkl_single()
exec_Fhkl()
inf()
main()
updatevars()
usage()
XRD_diffraction_angles.py --help
xrd_fit.py --help
CIF_correlation()
check_overwrap()
collect_data()
convolution()
correlation()
fit()
initialize()
max_none()
min_none()
normalize()
normalize_none()
plot_all()
plot_input()
plot_one()
plot_one2()
read_all_files()
read_file()
update_vars()
xrd_pymatgen.py
xrd_pymatgen.py --help
Gaussian()
infile
XRD_GUI_api.py --help
XRD_GUI.py --help
lsq_latt2.py --help
crystal_XRD.py --help
convert.py --help
ConverterRegistry
ConverterSpec
build_converter_kwargs()
build_output_path()
convert_file()
get_latest_mtime()
matches_target()
normalize_ext()
parse_args()
parse_target_patterns()
path_exists_for_mode()
safe_import_registry()
should_convert()
should_ignore_file()
walk_and_convert()
wrap_docx_to_png()
wrap_image_to_dir()
wrap_ipynb_json_to_md()
wrap_ipynb_json_to_pdf()
wrap_md_with_images()
wrap_pandoc()
wrap_pdf2md()
wrap_simple()
bin2base64.py --help
convert2md.py --help
convert()
convert_to_md()
replace_path()
save()
terminate()
docx2img.py --help
convert_pdf_to_images()
convert_word_to_pdf()
docx2md.py --help
get_formatted_cell_text()
handle_paragraph()
handle_table()
is_inline_math()
iter_runs_and_omath_in_order()
omml_to_latex()
paragraph_contains_math()
parse_omml_element()
process_runs_to_markdown()
save_image_from_run()
docx2pdf.py --help
docx_to_pdf()
files2md_tags.py --help
expand_patterns()
format_data_section()
format_image_section()
is_image_file()
is_thumbnail_file()
make_thumbnail()
md2pdf.py --help
pptx2md2.py --help
extract_content_to_markdown()
get_slide_title()
split_latex_blocks()
pptx2md.py
pptx2md.py --help
pptx2pdf.py --help
pptx_to_pdf()
programs2single_md.py --help
create_markdown_from_files()
find_output_filename()
txt2pdf.py --help
find_font_path()
txt_to_pdf()
xlsx2img.py --help
convert_excel_to_pdf()
xlsx2pdf.py
xlsx2pdf.py --help
xlsx_to_pdf()
ai_ocr2md.py --help
call_ai_ocr()
get_image_from_clipboard()
OCR_image.py --help
ocr_from_image()
OCR_pdf.py --help
ocr_from_pdf()
EF-T-semi_FEA.py --help
EF-T-DOS.py --help
mu_fit.py --help
mu-T-Fit_tkFit.py --help
mu-T-Fit2.py --help
mu-TN-Fit.py --help
N-T-Fit-semi_FEA.py --help
Ne_T_fit.py --help
optimize_flex_CV.py --help
diagonalize2d.py --help
angle_between_deg()
angle_deg()
classify_real_diagonalizable()
is_parallel()
plot_vectors()
sort_eigensystem()
unit()
T_distrib.py --help
Region
air_properties_simple()
bottom_surface_flux_downward()
build_internal_regions()
build_parser()
build_regions_delta()
compute_piecewise_profile()
compute_schematic_positions()
horizontal_plate_h_nat()
plot_profiles_conv_rad()
plot_profiles_delta()
print_report_conv_rad()
print_report_delta()
solve_conv_rad()
top_surface_flux_downward()
weighted_mobility.py --help
exec_T()
exec_X()
exec_check()
exec_single()
modify_path()
validate_data()
Seebeck2.py --help
Hall()
T()
basic()
calF()
calL()
calS2_S()
calS2_sigma()
callback()
callback_S()
callback_sigma()
choose_parameters()
construct_lists()
diff1_S()
diff1_sigma()
init()
parameter_list()
plot()
print_parameters()
properties()
read_parameters()
recover_parameters()
save_parameterfile()
save_parameters()
set_parameters()
sim()
Seebeck_scan.py --help
Fj()
Nc_3D()
default_scan_settings()
electron_density_from_xi()
make_scan_values()
make_title()
parse_r_list()
resolve_xi()
save_csv()
seebeck_from_xi()
x_label()
xi_from_electron_density()
Seebeck_ZT.py --help
equivalent_l0_from_tau_pref()
lorenz_from_xi_transport()
m0
mobility_from_sigma_n()
save_results_to_excel()
seebeck_from_xi_transport()
sigma_from_xi_tau_pref()
tau_at_energy()
tau_pref_from_mu_ref()
transport_I0()
transport_I1()
transport_I2()
transport_prefactor_sigma()
S2L.py --help
Fr()
Lorenz()
S_comparison()
cal_EF_from_S_bisection()
cal_Ne()
cal_ke()
savecsv()
S2m.py --help
schottky.py --help
calculate_params()
calculate_schottky_current()
pnjunction.py --help
calculate_diode_current()
calculate_material_params()
pvfit_simple.py --help
estimate_errors()
get_initial_params()
get_jacobian()
load_param_csv()
model()
objective()
plot_iv()
read_data()
run_fit_mode()
save_param_csv()
solve_root_poly()
tftanalyze.py --help
Tee
add_read_columns_grouped()
add_sweep_index()
analyze_idvd_logic()
analyze_vg_core()
annotate_vline()
build_analysis_points()
calculate_cox()
classify_transfer_region()
default_excel_name()
detect_and_load()
get_args()
interpolate_id_at_vd()
make_summary_dataframe()
nearest_row_by_current()
plot_idvg_quad()
plot_idvg_triple()
plot_path()
plot_read_data()
prepare_output_paths()
print_transfer_report()
region_check_linear()
region_check_saturation()
run_analysis()
run_read_mode()
savgol_center_only()
select_sweep_segment()
valid_savgol_window()
--mode
action
draw_bravais_lattice.py
symmetrize_tklib.py
transfer_matrix.py
bad_if.py --help
getfloatarg()
getintarg()
bad_int.py --help
base.py --help
bit_reverse.py --help
dft.py --help
diff_h.py --help
dfdx()
diff2forward()
func()
diff_order.py --help
diff2backward()
diff3()
diff5()
diff7()
diff_richardson.py --help
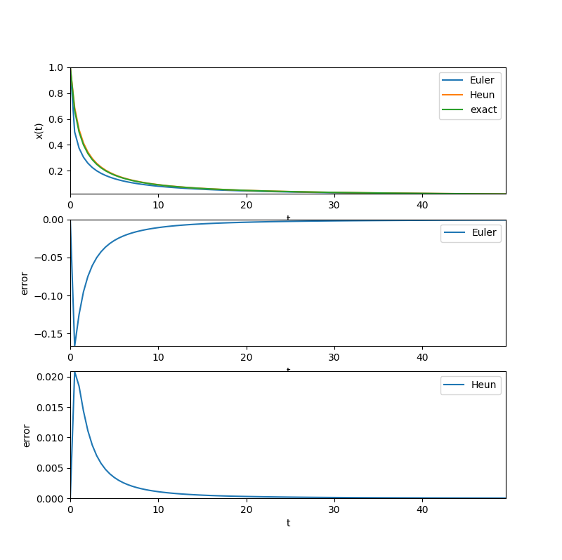
diffeq_euler.py --help
diffeq_heun.py --help
diffeq_heun()
force()
fsolution()
diffeq_rungekutta.py --help
diffeq_euler()
dxdt()
diffeq_simpson.py --help
diffeq_simpson()
diffeq_euler.py
diffeq_rungekutta.py
diffeq2nd_euler.py
equation-newton-raphson.py
optimize-steepdescent2d-linesearch.py
EF-N-metal.py --help
EF-T-metal.py --help
EF-T-semiconductor.py --help
EF-bisection.py --help
Gauss-Seidel.py --help
Jacobi.py --help
Jacobi()
N-integration-metal.py --help
__init__.py
__init__.py --help
blackbody_radiation.py --help
calculate_planck()
bose_condensation.py --help
CalEF()
ExecFs()
ExecMu()
Fsalpha()
Gamma()
IntegFunc()
Ne_func()
debye_function.py --help
distribution_function.py --help
plotW.py --help
calculate_normalized_W()
radiation_thermometer.py --help
randomdistribution.py --help
randomtrade.py --help
state_sum.py
state_sum.py --help
generate_energy_levels()
カテゴリー別APIリファレンス
Launcher.py --help
button_clicked()
button_clicked2()
copy_config()
copy_tkvars()
create_frame()
create_menu()
create_toolbar()
create_window()
initialize_launcher_menus()
input_path_button_click()
listbox_dbl_clicked()
listbox_selected()
set_rbutton_captions()
set_tbutton_captions()
sympy_examples.py --help
sympy_with_test.py --help
bin_parser_to_be_tested.py --help
find_ascii_strings()
get_data()
hex_dump()
load_bin_file()
read_array()
search_data()
binparser.py --help
burst_sphinx_indexes.py --help
expand_glob_in_toctree()
extract_first_section_title()
glob_with_extensions()
indent_width()
log()
warn()
check_office_file_type.py --help
judge_office_file_type_by_content()
judge_office_file_type_by_zip()
compare_dir_files.py --help
compare_directories()
pandoc.py --help
convert_md()
convert_with_pandoc()
correct_html()
correct_markdown_pandoc_error()
extract_yaml_front_matter()
find_pandoc()
find_template()
is_valid_yaml()
make_pandoc_template()
read_text_with_chardet()
run_command()
read_BRUKER_raw.py --help
renumber_slides.py --help
replace.py --help
apply_replacements()
detect_encoding()
generate_output_path()
load_replace_dict()
save_SS_window.py --help
focus_and_capture()
get_window_list()
save_clipboard.py --help
FORMATETC
IDataObject
STGMEDIUM
get_clipboard_image_fixed()
get_clipboard_text()
print_rst_snippets_for_image()
print_rst_snippets_for_text()
MP_Ewald.py --help
EWALD()
analyze_symmetry.py --help
center_positions()
choose_point_group()
load_structure_json()
analyze_symmetry_k.py --help
atominf_xrayutilities.py --help
gcm3_to_kgm3()
is_cif_path()
load_from_cif()
nm_to_A()
bz_draw.py --help
SceneManager
alpha_fade()
build_conventional_basis()
bz_and_kpath_from_seekpath_cached()
cell_polygons()
color_checker()
color_distance()
color_hash()
get_cell_faces_and_neighbors()
order_polygon_vertices_on_plane()
plot_interactive_apply()
plot_once()
pretty_label()
primitive_from_centering()
reciprocal_points_from_basis()
cfg2cif.py --help
cfg2cif()
read_cfgfile()
cif2rdf.py --help
CalRDFi()
CalculateCNRDFs()
CalculateRDFs()
rdf()
read_csv()
read_xyzfile()
cif.py --help
cif_inf_pymatgen.py --help
print_inf()
print_matrix()
cif_read.py --help
convert_cell.py --help
centering_to_prim_T()
change_basis_preserving_geometry()
detect_setting_and_centering()
dump_sites()
hex_to_rhombo_T()
parse_conversion_matrix()
parse_number()
report_structure()
rhombo_to_hex_T()
site_effective_occupancy_and_mass_amu()
structure_effective_counts()
crystal_MP_Evjen.py --help
crystal_MP_Ewald.py --help
crystal_MP_simple.py --help
draw_box()
draw_unitcell()
crystal_convert_cell.py --help
get_conversion_matrix()
get_crystal()
crystal_distance.py --help
crystal_draw_cell.py --help
draw_2D_BZs.py --help
draw_custom_colorbar()
plot_brillouin_zones()
draw_bravais_lattice.py --help
Arrow3D
draw_unit_cell_with_lattice()
draw_vector()
lattice_vectors()
set_equal_aspect()
get_cif.py --help
get_structure()
save_structures()
index.py --help
interatomic_distance.py --help
kpath_pymatgen.py --help
kpath_seekpath.py --help
lattice_plane.py --help
compute_frac_polygon()
init_frac_cell()
pg_generators.py --help
axis_label()
build_snapper()
canon()
classify_and_geometry()
closure_with_words()
compare_sets()
compute_generators_with_words()
default_label_of()
eigvec_for_value()
estimate_orders()
find_generators()
format_word()
orthogonalize_preserving_det()
parse_gen_labels()
rotation_order()
symmetry_priority_score()
to_jsonable()
point_group.py --help
classify_symop_pg()
display_pg_info()
expand_direction()
orthogonalize()
plot_pg_projection()
stereo_project()
unique_dirs()
space_group.py --help
classify_symop_spg()
display_spg_info()
expand_coordinates()
format_transform_spg()
plot_unit_cell_projection()
symmetrize_pymatgen.py --help
symmetrize_tklib.py --help
template_pymatgen.py --help
analyze_detailed_cif_info()
analyze_element_and_composition()
analyze_sites_and_neighbors()
analyze_structure_basic()
guess_oxidation_states()
perform_primitive_conversion()
report_structure_density()
simulate_xrd()
test_spacegroup_analysis()
template_tklib.py --help
analyze_tkcif_basic()
analyze_tkcrystal_structure()
calculate_bond_valence_sums()
calculate_cn_rdfs()
calculate_madelung_potential()
calculate_structure_factor()
make_matrix_of_size()
output_symmetrized_cif()
perform_pmg_conversion_on_tkcrystal()
read_bv_params()
report_pmg_structure_density()
test_tkatomtype()
tkcrystalbase.py --help
angle()
cal_lattice_vectors()
cal_metrics()
cal_reciprocal_lattice_parameters()
cal_reciprocal_lattice_vectors()
cal_volume()
configure_axis_structure()
distance()
distance2()
fractional_to_cartesian()
reduce01()
round01()
round_parameter()
tkpointgroup.py --help
build_Cn()
build_Cnh()
build_Cnv()
build_Dn()
build_Dnd()
build_Dnh()
build_O()
build_Oh()
build_Sn()
build_T()
build_Td()
build_Th()
build_group()
character_table()
class_aggregation()
classify_label()
classify_op_for_table()
decompose_irreps()
dedup_points()
det_from_label()
diagonal_plane()
elements_from_generators()
gamma_3N_characters()
gamma_rot_characters()
gamma_trans_characters()
generators_for()
get_all_operations()
get_generators()
group_ops()
group_order()
hm_to_schoenflies()
inversion()
label_elements()
mat_key()
mirror()
normalize_symbol()
orbit_for_point()
point_key()
polar_trace_from_label()
pretty_irreps()
reduce_to_classes()
rot()
schoenflies_to_hm()
snap_matrix()
supported_symbols()
unique_closure()
unique_orbit_points()
vertical_plane()
vib_irreps.py --help
load_coords_from_xyz()
xyz2cif.py --help
xyz2cif()
zone_axes.py --help
plot_plane()
class_analyzer.py
class_analyzer.py --help
make_mini_tklib.py --help
ImportRef
build_mini_pkg()
copy_selected_files()
default_pkg_root_from_env_or_fallback()
ensure_parent_init_files()
extract_imports()
find_pkg_root_upward()
is_within()
iter_py_files_under()
module_to_candidate_paths_under_root()
norm()
rel_under_root()
resolve_from_import_targets()
resolve_import_ref_to_files()
write_dot_graph()
write_unused_report()
miniC.py --help
iniedit.py --help
SimpleTomlParser
TomlEditor
ToolTip
parse_multiline_ini()
read_ini()
write_ini()
iniview.py --help
pvanalyze.py
pvanalyze.py --help
absorptance_from_alpha()
alpha_at_energy()
analyze_optical()
choose_sweep()
compute_p0()
compute_photon_energy_eV()
consolidate_duplicate_x()
dual_print()
estimate_initial_params()
estimate_ndiode_curve()
estimate_ndiode_representative_point()
estimate_rs_tangent_point()
estimate_rsh_tangent_point()
exec_alpha()
exec_analyze()
fit_local_line()
interpolate_to_common_wavelength()
local_poly_value()
plot_alpha()
plot_iv_comparison()
print_args_and_derived()
pv_metrics_from_iv()
quantum_efficiencies()
read_alpha_from_excel()
read_optical_spectrum()
save_alpha_to_excel()
smooth_polyfit()
zero_crossing_x()
pvfit.py --help
estimate_voc_local_quadratic()
exec_fit()
initialize_plot()
j_diode()
j_fn_forward()
j_fn_reverse()
j_sclc()
j_sclc_trap_transition()
j_tfe_forward()
j_tfe_reverse()
junction_current_forward()
junction_current_reverse()
pack_free_params()
parse_mech_mode()
print_parameter_repeat()
same_sign()
save_iv_to_excel()
setup_parameters()
sigmoid_blend()
signed_log10_current()
unpack_free_params()
used_params_from_modes()
validate_args()
mobility_pi.py --help
optimize_mup.py --help
optimize_mup_mf.py
optimize_mup_mf.py --help
media_inf.py
media_inf.py --help
get_media_details()
media_player.py --help
QtMediaPlayer
check_imports()
to_audio.py --help
convert_to_audio()
lsq_func_tkFit.py --help
cal_y()
optimize_ga_swarm_remc.py --help
optimize.py --help
optimize_peakfit.py --help
optimize_peakfit_mf.py --help
peakfit.py --help
bayes_gp_gui.py --help
create_canvas_tab()
create_graph_tab()
create_left_frame2()
create_left_frame3()
create_left_frame4()
create_main_tab()
bayes_gp_gui_shimizu.py --help
bayes_gp_plain_api.py --help
bayes_gp_plain.py --help
citation()
execute()
get_dirname()
get_plot_descriptors()
getarg()
load_data()
pfloat()
pint()
pintfloat()
read_data_file()
split_raw_data()
tkApplication
tkObject
tkParams
bayes_gp_plain_shimizu.py
bayes_gp_plain_shimizu.py --help
gp_simulation_animation.py --help
3DQD.py --help
H1s-HF-LDA.py --help
draw_band_fs.py --help
kronig_penney.py --help
band()
build_potential()
cal_delta()
cal_wavefunction()
check_ci()
find_Elist()
graphview()
pot()
refine_E()
wf()
plot_wf.py --help
pw1d.py --help
cal_fft()
cal_wf()
extract_basis()
find_Vft()
find_iG()
free_KE()
ft()
reduce()
solve_pw()
refineE_schrodinger1d.py --help
schrodinger1d.py --help
tb1d.py --help
atominf()
basis()
build_basisset()
cal_E()
cal_E_analytical()
cal_Sij()
cal_basis()
cal_cdiff2()
cal_delta_even()
cal_delta_odd()
cal_tij()
find_eigenstates()
find_eigenstates_base()
integrate2()
integrate3()
make_list2()
make_list3()
make_list4()
pot_atom()
quantization_level_inifinite()
search_neighbors()
siteinf()
solve_eigenstates()
view_basis()
wf_innerproduct()
tb_harrison.py --help
SlaterKosterTB
transfer_matrix.py --help
wavefunction2D.py --help
Ridge-Gauusian.py --help
arrhenius_plot.py --help
lsq-general.py --help
lsq-line.py --help
lsq-polynomial.py --help
scikit-regressions.py --help
FFT_func.py --help
FFT_interpolate.py --help
FFT_smoothing.py --help
convolution.py --help
deconvolution.py --help
smoothing.py --help
Electron_Helmholtz_energy.py --help
E_int()
Ne()
Ne0()
S()
dosfe()
entropy()
f_dos()
fe()
fh()
make_kpoints.py --help
convert_primitive()
generate_kpoints()
read_cif()
snap()
make_md_history.py --help
make_history()
outcar2axsf.py --help
WriteXSFAnimationFileHeader()
WriteXSFFileFromCrystal()
outcar2axsf()
pdos.py --help
plot_VASP_DOS_Ne.py --help
calculate_concentrations()
calculate_seebeck_coefficient()
fermi_dirac()
read_car.py --help
read_chgcar()
vasp_correction_VBM.py --help
VBM_correction()
vasp_correction_bandfilling.py --help
BF_correction()
vasp_correction_charge.py
vasp_correction_charge.py --help
correct_charged_defects()
read_dielectric_inf_el()
read_dielectric_inf_ion()
read_dipole_inf()
vasp_defect.py
vasp_defect.py --help
DOS()
DOSfe()
DOSfh()
FindBandEdges()
Nh()
callbackfunc()
check_atom_sites()
convert_range2index()
diff()
exec_EF()
integrate_trapezoid()
integrate_trapezoid_by_list()
print_transition_level()
read_files()
tkDefect
tkDefects
vasp_ef.py --help
NAm()
NDp()
cal_densities()
dQ()
integrate()
rieman()
vasp_input.py --help
cif2poscar()
vasp_plot_band.py --help
plot_band_structure()
save_bandstructure()
vasp_plot_dos.py --help
plot_dos()
vasp_plot_epsilon.py --help
plot_epsilon()
read_epsilon()
read_spectrum()
vasp_watch.py --help
update_relax()
watch_relax()
JSONView.py --help
build_tree()
insert_item()
load_json()
window_close()
XMLView.py --help
XMLViewer
XML_Edit2.py --help
XMLViewerEditor
XML_Edit3.py --help
XML_Edit.py --help
image_view.py --help
mdview.py --help
MarkdownViewerApp
parse_arguments()
read_ini_file()
write_ini_file()
plot3d.py --help
build_cartesian_grid()
downsample_volume()
fractional_spacing_after_downsampling()
parse_fracs()
plot_isosurfaces_fractional()
render_slice_plane()
slxrd.py --help
cLaue()
diffQ()
xrd_fit_xrayutilities.py --help
apply_fix_list()
assign_fringe_index_auto()
build_cluster_peak_tables()
calc_pattern_from_param_set()
calc_residual()
clamp_values()
clone_parameter_set()
detect_fringe_clusters()
ensure_valid_savgol()
estimate_thickness_from_fft_signal()
fit_pso()
fit_random()
fit_scipy()
get_guess_clusters_filename()
get_guess_peaks_filename()
get_optimize_names()
get_param_bounds()
get_parameter_filename()
get_pso_parameter_sets()
guess_thickness()
linear_fit_two_stage()
make_default_parameter_set()
make_default_parameter_sets()
make_initial_simplex()
make_live_plot()
make_scan_axis()
objective_from_param_set()
pack_optimize_values()
parameter_set_to_values()
parse_fix_list()
plot_xrd()
prepare_materials()
randomize_param_set_for_pso()
read_text_data()
replace_pso_parameter_sets()
save_guess_cluster_csv()
save_guess_peak_csv()
set_best_parameter_set()
show_final_live_plot_wait()
simulate()
unpack_optimize_values()
update_live_plot()
update_rrange()
XRD_GUI_lib.py --help
test_lsq_latt2.py --help
MakeSiteMap.py --help
build_hierarchy_dict()
clean_html_content()
crawl_recursive()
find_urls_in_html()
generate_html_sitemap_tree()
get_page_title()
is_excluded_path()
is_target_url()
normalize_url()
render_tree()
XMLSiteMap.py --help
generate_xml_sitemap_with_metadata()
make_sitemap_from_path.py --help
extract_title()
find_html_files()
generate_sitemap()
replace_recursive.py --help
copy_file()
extract_filename()
process_directory()
read_file_with_detected_encoding()
regex_replace()
replace_strings_in_file()
check_file_type()
save_data()
plot_data()
tkapplication_cgi.py --help
tkApplication_CGI
tkapplication.py --help
tkargs.py --help
tkArgs
tkcsv.py --help
tkCSV
tkdatafile.py --help
tkDataFile
tkdebug.py --help
dbg()
set_debug()
tkexcel_db.py --help
tkExcelDB
tkexcel.py --help
convert_color()
convert_linestyle()
convert_size()
tkExcel
tkExcelChart
tkExcel_sheet
tkfile.py --help
get_encoding()
open_chardet()
tkFile
tkfilter.py --help
tkFilter
tkimport.py --help
import_lib()
messages()
tkinifile.py --help
tkIniFile
tkobject.py --help
tkparams.py --help
tkplugin.py --help
tkModule
tkre.py --help
DelLastSpace()
DelQuote()
DelSpace()
DelTopSpace()
FindAll()
FindIter()
GetReg_flag()
Match()
Search()
Split()
Sub()
SubN()
get_result()
shSplit()
tkRegExp
tkscript_macro.py --help
tkScript
tktemplate.py --help
add_to_excel()
convert_str()
process_template()
read_replacement_db()
read_template_xlsx()
replace_df_columns()
tkutils.py --help
BuildCreationDateStr()
Exists()
GetList()
GetPathDelimiter()
IsDir()
IsFile()
MakePath()
SplitFilePath()
add_dict()
add_path()
add_quotation()
analyze_varstr()
check_attributes()
conv_float()
convert_by_vars()
copy_path()
del_quote()
delete_file()
desktop_name()
find_executable_path()
find_files()
find_latest_file()
find_range_indexes()
format_strlist()
get_PATH_env_separator()
get_class()
get_definition_position()
get_ext()
get_ext_separator()
get_file_list()
get_file_masks()
get_fullpath()
get_last_directory()
get_max_index()
get_min_index()
get_os()
get_os_info()
get_path_list()
get_path_separator()
get_position()
get_position_str()
get_upper_directory()
get_user_inifile_dir()
getenv()
graph_style_idx()
handle_exception()
index2val()
is_dir()
is_exist()
is_file()
is_float()
is_int()
is_linux()
is_list()
is_mac()
is_numeric()
is_windows()
joinf()
kill_process_interactive()
lvlprint()
make_path()
merge_attributes()
minmax_xy()
mprint()
normalize_name()
normalize_str()
pconv()
pconv_by_type()
pconv_by_type_one()
pdb()
print_data()
print_line()
print_position()
print_process()
quote_command_if_space()
raise_error()
read_csv2()
read_csv_to_dict()
read_csv_to_dict_list()
remove_comments()
rename_file()
safe_getelement()
search_executable_path()
set_exception()
setenv()
sfmt()
sort_lists()
split_command_line()
split_drive()
split_file_path()
split_optstr()
split_quoted_args()
split_two()
str2val()
to_list()
transpose_list2d()
val2str()
validate_error()
tkvariousdata.py --help
tkVariousData
tkxml.py --help
dict2xml()
file2dict()
get_attrib()
get_elements_recursive()
get_root()
get_section_inf()
get_section_inf_all()
get_unique_key()
to_xml()
xml2dict()
tkBase.py --help
tkCGIApplication.py --help
tkFormData.py --help
tkHTMLDocument.py --help
tkatomsite.py --help
tkatomsiteobject.py --help
tkatomtype.py --help
tkatomtypeobject.py --help
tkbandstructure.py --help
tkboltztrap.py --help
tkcif2pymatgen.py --help
tkcif.py --help
tkcifobject.py --help
tkcrystal.py --help
tkcrystalobject.py --help
tkpymatgen.py --help
tkrietan.py --help
tkspacegroup.py --help
tkspacegroupobject.py --help
tkvasp.py --help
tkvesta.py --help
tkxrd.py --help
tkTransport.py --help
tkPlot3d.py --help
tkopengl.py --help
tkplot.py --help
tkplot_pyplot.py --help
tkplot_tkinter.py --help
tkplotevent.py --help
tkapplication_gui.py --help
tkmenu_popup.py --help
tksimple_gui.py
tksimple_gui.py --help
tktkinter.py --help
tktooltip.py --help
外部リンク
sandobox
(ヘルプの自動取得に失敗しました。ここに実行ログを貼り付けてください)
diffeq_euler.csv
diffeq_euler_heun.csv
diffeq_euler_heun.png