kronig_penney 実行例
help出力 kronig_penney.py --help
Error: Invalid mode [--help]
Usage: Variables in () are optional
python kronig_penney.py
python kronig_penney.py (graph a bwidth bpot k Emin Emax nE)
python kronig_penney.py (band a bwidth bpot nG kmin kmax nk)
python kronig_penney.py (wf a bwidth bpot kw iLevel xwmin xwmax nxw)
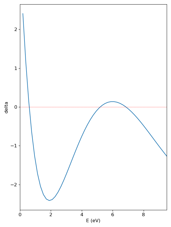
ex: python kronig_penney.py graph 5.4064 0.5 10.0 0.0 0.0 9.5 51
ex: python kronig_penney.py band 5.4064 0.5 10.0 -0.5 0.5 21
ex: python kronig_penney.py wf 5.4064 0.5 10.0 0.0 0 0.0 16.2192 101
D:\git\sphinx\tkProg\source\cms\kronig_penney.py:528: SyntaxWarning: invalid escape sequence '\P'
ax2.set_ylabel("$\Psi$($x$)", fontsize = fontsize)
D:\git\sphinx\tkProg\source\cms\kronig_penney.py:592: SyntaxWarning: invalid escape sequence '\p'
ax1.set_xlabel("$k$ $(\pi$$/a)$", fontsize = fontsize)
生成されたデータファイル
(データファイルが見つかりませんでした)


